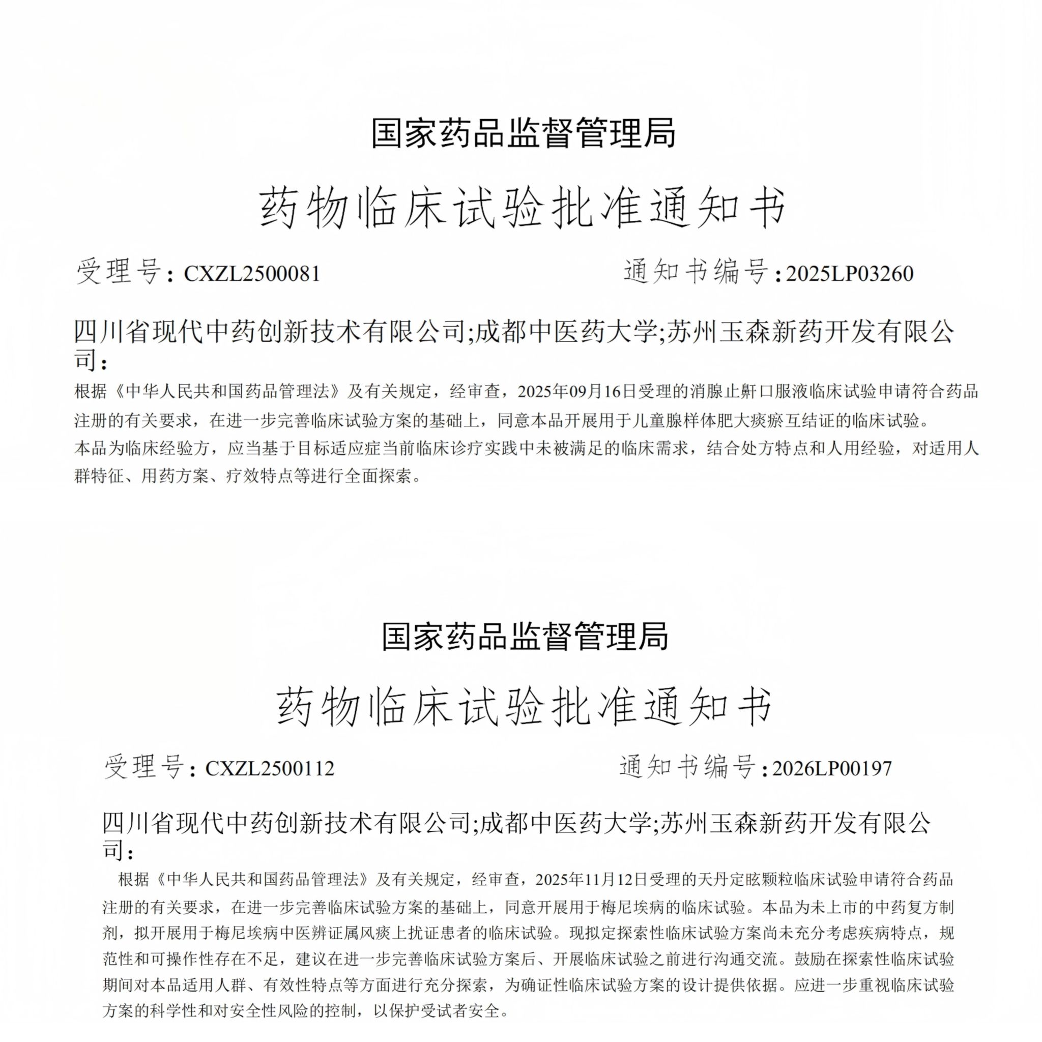
近日,由beat365联合四川省现代中药创新技术有限公司、苏州玉森新药开发有限公司共同申报的两个1.1类中药创新药——“消腺止鼾口服液”和“天丹定眩颗粒”,正式获得国家药品监督管理局颁发的药物临床试验批准通知书,标志着两款新药的研发迈入临床研究新阶段。

这两项批件的成功获取,是beat365打造全链条高效转化体系与政产学研金服用协同创新生态取得实质性突破,更是天府中医药创新港建设的标志性成果,为校地企合作区域经济社会发展、产业升级提供了有力的科技支撑。
近年来,为深化产学研融合,赋能中医药创新,学校与彭州市联合共建天府中医药创新港。自建设以来,校地协同聚焦中药新药研发的核心需求,力求打通研发转化“全链路”,系统布局并建设了包括四川省经典名方二次创新开发工程研究中心、分析测试中心、中试研究平台、实验动物中心、概念验证中心等覆盖药物发现至产业化多个平台,打通从概念验证→新药研发→中试熟化→转化落地的关键环节,构建起贯通“基础研究-应用开发-中试放大-临床前研究-注册申报”的完整创新链与服务体系,为新药创制提供了坚实的平台保障。
在平台硬支撑的基础上,学校进一步深化与龙头企业的战略合作,聚焦中药新药技术领域,通过13项专利作价入股成果转化与四川生物医药产业集团共同组建了四川省现代中药创新技术有限公司,并在天府中医药创新港实体化开展运营。同时,为了整合更多专家资源,在校内同步成立了现代中药创制技术创新研究院,由陈士林院士担任专家委员会主任委员,为技术攻关与产业发展提供高端智力支持。两项临床批件也是校企合作共建四川省现代中药创新技术有限公司里程碑式成果。
未来,学校将继续以天府中医药创新港为载体,锚定中药新药创制为目标,持续深化校地协同创新机制,以临床需求为导向、以技术创新为核心、以产业转化为目标,加速推进校企合作项目研发进程,推动更多创新药获批临床、落地产业化,全力打造国内一流、国际有影响力的中医药新药创制与转化高地,为服务健康中国战略、推动四川省国家中医药综合改革示范区建设和中药产业高质量发展注入强劲动能!
(文、图/天府中医药创新港管委会 审稿/刘贤武 编辑/于晶晶 终审/张希)