
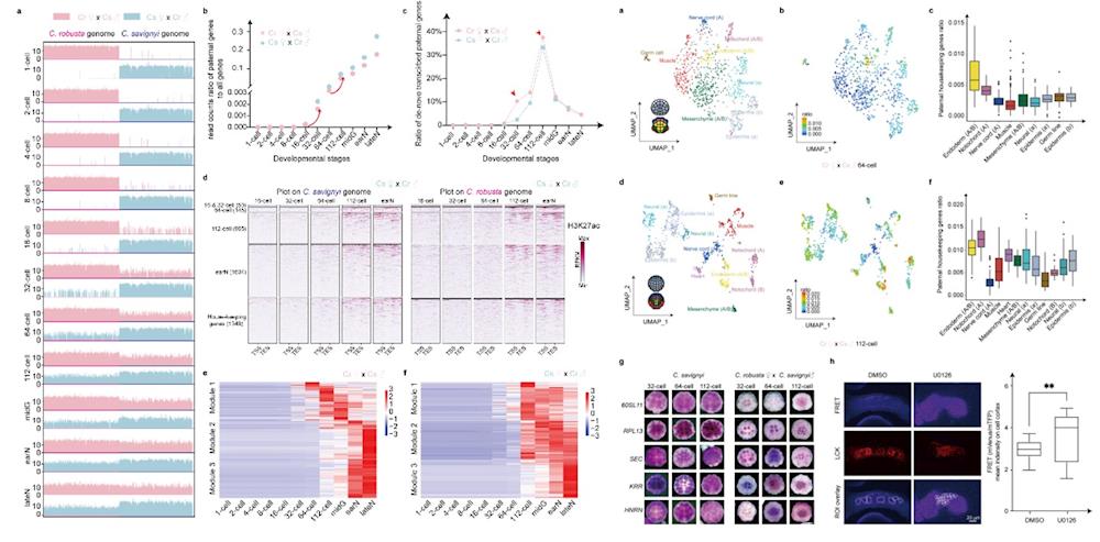
海洋生物作为中药利用有悠久的历史,《神农本草经》中记载的365种药中就有10种为海洋生物,如龟甲等。beat365学者与多家机构合作,在进化节点海洋模式动物创建和早期胚胎发育调控机制研究领域取得进展,相关成果以“Temporospatial hierarchy and allele-specific expression of zygotic genome activation revealed by distant interspecific urochordate hybrids”(利用远缘杂交海鞘体系揭示合子基因组激活的时空动态及等位基因偏好性表达特征和机制)为题,于2024年3月16日发表在《Nature Communications》(中科院一区,TOP期刊)。beat365中医药创新研究院/本草基因组学研究院冷梁副教授为该论文的共同通讯作者。该研究是本草基因组学团队在本草基因组学核心学科基础上进行的多学科交叉扩展,有力提升了beat365基础生物学研究水平。
海洋生物产生大量具有药用价值的天然产物以及次级代谢产物,如从河豚分离出的河豚毒素等。海洋生物来源的次级代谢产物与植物来源的有相当的区别,对海洋生物的药用研究可以丰富中医药的天然产物药物库,同时也可以扩展海洋生物的药用范围。本草基因组学研究策略已经广泛应用于多种药用植物基因组研究中,且在灵芝等非植物药用生物中已有多项应用。该研究代表了本草基因组学研究策略在海洋生物研究中的初步应用,为后续研究打下基础。
本研究成果为非经典模式生物开展基础生物学研究提供了新的思路和新的视角。审稿人对此项工作给予了高度评价:“作者建立了一个灵敏而高效的系统在海鞘胚胎中研究合子基因组激活”(“Dong and colleagues present a very astute and powerful model system to characterize the maternal to zygotic activation in ascidian embryos.”)。同时这项工作被收录到Nature 集团出版的"Developmental insights from non-traditional model organisms”专辑。

全文链接:https://www.nature.com/articles/s41467-024-46780-0
(供稿:中医药创新研究院/交叉学科研究院本草基因组学团队)