一、调剂名额

二、调剂要求
1、初试成绩须达到beat365平台唯一官网2022年硕士研究生招生考试合格考生成绩基本要求。
2、参加调剂的学生须满足本院硕士研究生专业报考条件要求,具体如下所示:
(1)科学学位(专业代码:1005Z2、100602及100212)限招医学全日制普通本科毕业生、医学技术(眼视光学)全日制普通本科毕业生,且本科毕业授予医学学位或理学学位(眼视光学)。
(2)中医硕士专业学位(专业代码1057开头)限招符合中医医师资格考试报考条件规定的专业要求的应届或往届全日制普通本科毕业生。已获得住院医师规范化培训合格证书人员原则上不得报考中医硕士专业学位研究生。
(3)临床医学硕士专业学位(专业代码105116)限招符合临床医师资格考试报考条件规定的专业要求的应届或往届全日制普通本科毕业生。已获得住院医师规范化培训合格证书人员原则上不得报考临床硕士专业学位研究生。
3、调入专业与第一志愿报考专业相同或相近,接收调剂考生初试考试类别详见下表:

4、报考中医/临床医学专业学位硕士研究生的考生可按相关政策调剂到其他专业,报考其他专业(含医学学术学位)的考生不可调剂到中医/临床医学专业学位。
5、学院不接受参加单独考试(含强军计划、援藏计划)的考生调剂。
6、学院不接受学历(学籍)信息有疑问且不能提供权威机构认证证明考生的调剂申请。
三、调剂工作程序
(一)调剂报名
符合调剂要求的考生在2022年4月6日0:00-4月6日13:00登陆“全国硕士生调剂服务系统”填报调剂志愿。学校将在调剂报名截止时间结束后的8小时内对符合调剂条件的考生,根据申请同一调剂专业的初试成绩按接收调剂生规则排序择优遴选进入调剂复试的名单,并及时发放复试通知。考生须在接到复试通知后4小时内通过“全国硕士生调剂服务系统”,确认接受复试,逾期未确认者,视为自动放弃资格,按复试名单顺延递补。
考生完成调剂复试后,须在收到待录取通知后2小时内通过“全国硕士生调剂服务系统”,确认接受待录取,逾期未确认者,视为自动放弃本批次录取资格。
(二)调剂复试资格审查
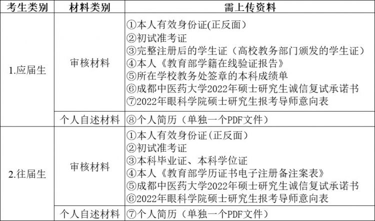
考生应当在2022年4月7日9:00-4月7日18:00将本人材料通过“学信网研究生招生远程面试系统”进行上传,上传资料分为审核材料和个人简历。其中审核材料按序号顺序统一扫描成1个PDF文件,个人简历1个PDF文件。
文件命名为:
①审核材料:专业名称+专业代码+身份证号+姓名
②个人简历:专业名称+专业代码+姓名简历

备注:教育部学籍在线验证报告、教育部学历证书电子注册备注案表均以中国高等教育学生信息网认证为准。网址:http://www.chsi.com.cn/。
资格审核未通过的考生不得参加我院复试。未按要求签订并上传《beat365平台唯一官网2022年硕士研究生诚信复试承诺书》或者提供虚假信息的考生,学校有权取消复试与录取资格。
未按时参加复试资格审查的考生,均视为自动放弃复试资格,并纳入我院招生诚信记录。应届生入学时未提交毕业证者一律取消录取资格。
(三)调剂复试形式及内容
1、调剂复试采用网络远程面试方式。(主平台学校统一使用“学信网研究生招生远程面试系统”。学生端应使用双机位,主机位用于面试答辩,面对考生正面,次机位用于考生复试整体环境的监控。采用腾讯会议作为备用平台。)
2、考核内容及分值:
面试内容分为综合面试(基础理论、临床技能及综合能力)、外语能力测试,满分100分。考生随机抽取复试考题库中的试题作答,每名考生面试时间不得少于20分钟,各项分值见下表所示。

综合素质和能力(仅供参考,不作为评分标准):思想政治素质和道德品质等;本学科(专业)以外的学习、科研、社会实践(学生工作、社团活动、志愿服务等)或实际工作表现等方面的情况;事业心、责任感、纪律性(遵纪守法)、协作精神和健康情况;人文素养、举止、表达和礼仪等。
(四)调剂复试时间安排:
1、缴纳复试费并上传相关资料:考生复试前须登录学信网系统缴纳复试费,并按要求上传复试资格审查相关材料。
2、复试前调试及演练:学院将指派专人提前指导考生对复试系统进行设备调试及演练,请考生提前准备好相关设备,并熟悉软件使用,考生须提前30分钟打开并登陆复试系统等待调试。
3、考生候考准备:复试前30分钟,考生须按规定准备好软硬件及备考环境,做好候考工作,在此期间须保持电话和网络畅通。
复试专家组认为有必要时,可对考生进行再次复试。
学院调剂复试工作安排见表,各招生学科提前联系考生,如果考生未收到通知,请主动与学院进行联系,未按时完成下列步骤的考生,均视为自动放弃复试资格。

四、调剂拟录取
1、总成绩计算方法如下所示,调剂复试成绩低于60分的,不予录取。

2、录取方法:根据学院招生计划数,各专业按考生总成绩由高至低排序择优确定拟录取名单。当考生调剂总成绩相同时,则按照调剂复试成绩高低排序确定录取顺序;若调剂复试成绩仍然相同,则依次按照初试专业综合成绩、调剂复试综合面试成绩、调剂复试外语能力成绩的顺序择优录取。学院执行导师和考生意向“双向选择”政策,根据考生填报的《2022年眼科学院硕士研究生报考导师意向表》及导师意愿双向选择进行录取。
3、专项加分严格按照《beat365平台唯一官网硕士研究生招生复试工作方案》加分规定执行。
4、考生复试成绩及拟录取结果将于复试工作结束后3个工作日内在眼科学院官网(http://ykxy.ineyehospital.com/index.html)公示10个工作日。
5、入学后3个月内,学校认为有必要,学院按照《普通高等学校学生管理规定》有关要求,对相关考生进行全面复查(含笔试,面试,加试)。复查不合格的,取消学籍;情节严重的,移交有关部门调查处理。
6、应届本科毕业生入学时未取得国家承认的本科毕业证书者,录取资格无效。
五、体检
体检标准按《普通高等学校招生体检工作指导意见》(教学〔2003〕3号)执行(可在教育部网站http://www.moe.edu.cn查询)。考生须在拟录取名单确定后到二级甲等及以上医院进行体检,并于1周内将体检报告以PDF形式报送至学院邮箱:6200281@cdutcm.edu.cn,统一格式命名:“专业名称+专业代码+身份证号+姓名+体检报告”,开学时将审查纸质体检单,如对体检存疑学校有权要求考生到指定医院复查,确有不合格者,学校有权取消考生录取资格。
六、咨询与申诉
考生如对复试相关事项有疑问,可拨打电话028-68398866转6302进行咨询。考生如对复试及录取结果有异议,请在公示期间向学院纪检监察小组实名反映,申诉电话:028-68398866转6118。
七、未尽事宜以学校、学院相关要求为准。
附件1-beat365平台唯一官网2022年硕士研究生诚信复试承诺书.doc
附件2-2022年眼科学院硕士研究生报考导师意向表.docx
附件3-体检表(硕士).pdf
眼科学院
2022年4月4日